5月8日下午,在接到自治区社科联《关于到有关社会组织调研的函》后,广西民族文化发展研究会先后举行了“迎接自治区社科联领导调研仪式”和“广西民族文化发展研究会领导班子2023年工作座谈会”。


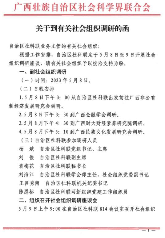
自治区社科联《关于到有关社会组织调研的函》
会上,会长周建伟,法人代表、执行会长兼秘书长王祖能,副会长兼党支部书记龙云,副会长詹丽萍等主要领导班子成员,与特邀请专家顾问、自治区决策咨询专家、致公党中央农业农村委员、广西社科院咨政专家林忠伟教授,广西经贸职业技术学院智慧商务产业学院党总支书记、执行院长赵晓阳等进行相关工作座谈。周建伟会长对林忠伟教授、赵晓阳院长等专家一如既往支持广西民族文化发展研究会的工作表示衷心感谢,并就有关合作发展的问题与专家们进行了探讨;林忠伟教授向广西民族文化发展研究会与会领导班子成员代表分享了其开展咨政及调研工作的经验做法及成果;赵晓阳院长就如何紧密合作开展产教研学活动发表了建议,为广西民族文化发展研究会、广西经贸职业技术学院智慧商务产业学院和林忠伟咨政工作室三方充分发挥各自优势进行深入合作指明了方向;王祖能执行会长向与会人员报告了广西民族文化发展研究会近年的工作总结,并提出了研究会2023年的工作计划;副会长兼党支部书记龙云、副会长詹丽萍也对研究会2023年的工作提出了建议和意见。

工作座谈会场景

合影留念
据王祖能介绍,近年来,在总顾问张文学副主席等自治区老领导的大力支持和指导下,在会长周建伟的带领下,研究会各项工作的推进尽管受到了疫情的极大影响,但研究会秘书处没有放弃努力,千方百计推动广西民族文化发展,并取得了可圈可点的成绩:2021年,新型城镇化网与广西民族文化发展研究会等发起了2021年度广西民族企业“榜样新桂商”与“桂族新品牌”宣传推荐活动,并完成了自治区社科联课题《世界遗产“花山岩画”民族文化发展研究》的立项与结题。2022年,完成了自治区社科联课题《广西非物质文化遗产保护与开发研究》的结题,并与林忠伟咨政工作室、广西经贸职业技术学院智慧商务产业学院,共建成立“非遗与旅游产业项目办公室”,承担了南宁市退役军人事务局就业创业相关课题研究和宣传工作;2022年12月30日,《新型城镇化》杂志网站,联合中共博白县委、博白县人民政府、广西民族文化发展研究会等单位,共同成功举办了“2022年中国(博白)民族品牌助力乡村振兴合作发展交流会”。会上,来自北京、自治区、玉林市、博白县的相关领导、专家、媒体记者以及“榜样新桂商”“桂族新品牌”等企业代表,围绕“打造民族品牌榜样 助推全域乡村振兴”这一主题,共商民族品牌赋能乡村振兴之大举。会后,全国数十家中央及地方媒体对该活动进行了宣传报道,引起了社会的广泛关注。此外,还参与组织开展了相关书法名家作品展等文化艺术交流活动,并启动了“第一届广西民族文化艺术节系列展演活动”。2023年,申报了广西社科联社会智库专项课题《做强做大康养产业,打造广西新的经济增长极研究》,并与新型城镇化网、广西经贸职业技术学院智慧商务产业学院、林忠伟咨政工作室、《中华未来之星》系列活动全国组委会、广西中小企业经济互助商会等单位,联合推出了视频访谈类节目——《品牌·榜样》访谈,访谈嘉宾包括政界、商界、文化艺术界、科学技术界、社会科学界等社会各界的榜样人物。通过对嘉宾进行专访,讲述“桂族新品牌”等民族品牌和“榜样新桂商”等榜样人物的非凡好故事,传播正能量。每期访谈节目约15分钟,节目视频内容和文字内容根据访谈嘉宾的需求,将在新型城镇化网、广西民族文化网、腾讯视频、视频号、抖音、百度视频、搜狐视频、爱奇艺等上百家网络平台、电视台等播出和发布,从而助推广西新型城镇化建设和乡村振兴,为广西文化和经济等社会高质量发展做出应有的贡献。(韦莹)
